Files
happy-llm/docs/chapter3/第三章 预训练语言模型.md
2025-05-15 15:54:01 +08:00

64 KiB
Raw Blame History

第三章 预训练语言模型

3.1 Encoder-only PLM

在上一章,我们详细讲解了给 NLP 领域带来巨大变革注意力机制以及使用注意力机制搭建的模型 TransformerNLP 模型的里程碑式转变也就自此而始。在上文对 Transformer 的讲解中我们可以看到Transformer 结构主要由 Encoder、Decoder 两个部分组成,两个部分分别具有不一样的结构和输入输出。

针对 Encoder、Decoder 的特点,引入 ELMo 的预训练思路,开始出现不同的、对 Transformer 进行优化的思路。例如Google 仅选择了 Encoder 层,通过将 Encoder 层进行堆叠,再提出不同的预训练任务-掩码语言模型Masked Language ModelMLM打造了一统自然语言理解Natural Language UnderstandingNLU任务的代表模型——BERT。而 OpenAI 则选择了 Decoder 层使用原有的语言模型Language ModelLM任务通过不断增加模型参数和预训练语料打造了在 NLGNatural Language Generation自然语言生成任务上优势明显的 GPT 系列模型,也是现今大火的 LLM 的基座模型。当然,还有一种思路是同时保留 Encoder 与 Decoder打造预训练的 Transformer 模型,例如由 Google 发布的 T5模型。

在本章中,我们将以 Encoder-Only、Encoder-Decoder、Decoder-Only 的顺序来依次介绍 Transformer 时代的各个主流预训练模型,分别介绍三种核心的模型架构、每种主流模型选择的预训练任务及其独特优势,这也是目前所有主流 LLM 的模型基础。

3.1.1 BERT

BERT全名为 Bidirectional Encoder Representations from Transformers是由 Google 团队在 2018年发布的预训练语言模型。该模型发布于论文《BERT: Pre-training of Deep Bidirectional Transformers for Language Understanding》实现了包括 GLUE、MultiNLI 等七个自然语言处理评测任务的最优性能State Of The ArtSOTA堪称里程碑式的成果。自 BERT 推出以来,预训练+微调的模式开始成为自然语言处理任务的主流,不仅 BERT 自身在不断更新迭代提升模型性能,也出现了如 MacBERT、BART 等基于 BERT 进行优化提升的模型。可以说BERT 是自然语言处理的一个阶段性成果,标志着各种自然语言处理任务的重大进展以及预训练模型的统治地位建立,一直到 LLM 的诞生NLP 领域的主导地位才从 BERT 系模型进行迁移。即使在 LLM 时代,要深入理解 LLM 与 NLPBERT 也是无法绕过的一环。

1思想沿承

BERT 是一个统一了多种思想的预训练模型。其所沿承的核心思想包括:

  • Transformer 架构。正如我们在上一章所介绍的,在 2017年发表的《Attention is All You Need》论文提出了完全使用 注意力机制而抛弃 RNN、LSTM 结构的 Transformer 模型带来了新的模型架构。BERT 正沿承了 Transformer 的思想,在 Transformer 的模型基座上进行优化,通过将 Encoder 结构进行堆叠,扩大模型参数,打造了在 NLU 任务上独居天分的模型架构;
  • 预训练+微调范式。同样在 2018年ELMo 的诞生标志着预训练+微调范式的诞生。ELMo 模型基于双向 LSTM 架构,在训练数据上基于语言模型进行预训练,再针对下游任务进行微调,表现出了更加优越的性能,将 NLP 领域导向预训练+微调的研究思路。而 BERT 也采用了该范式,并通过将模型架构调整为 Transformer引入更适合文本理解、能捕捉深层双向语义关系的预训练任务 MLM将预训练-微调范式推向了高潮。

接下来,我们将从模型架构、预训练任务以及下游任务微调三个方面深入剖析 BERT分析 BERT 的核心思路及优势,帮助大家理解 BERT 为何能够具备远超之前模型的性能,也从而更加深刻地理解 LLM 如何能够战胜 BERT 揭开新时代的大幕。

2模型架构——Encoder Only

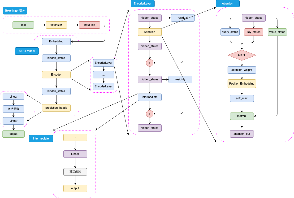
BERT 的模型架构是取了 Transformer 的 Encoder 部分堆叠而成其主要结构如图3.1所示:

图片描述

图3.1 BERT 模型结构

BERT 是针对于 NLU 任务打造的预训练模型,其输入一般是文本序列,而输出一般是 Label例如情感分类的积极、消极 Label。但是正如 Transformer 是一个 Seq2Seq 模型,使用 Encoder 堆叠而成的 BERT 本质上也是一个 Seq2Seq 模型,只是没有加入对特定任务的 Decoder因此为适配各种 NLU 任务,在模型的最顶层加入了一个分类头 prediction_heads用于将多维度的隐藏状态通过线性层转换到分类维度例如如果一共有两个类别prediction_heads 输出的就是两维向量)。

模型整体既是由 Embedding、Encoder 加上 prediction_heads 组成:

图片描述

图3.2 BERT 模型简略结构

输入的文本序列会首先通过 tokenizer分词器 转化成 input_ids基本每一个模型在 tokenizer 的操作都类似,可以参考 Transformer 的 tokenizer 机制,后文不再赘述),然后进入 Embedding 层转化为特定维度的 hidden_states再经过 Encoder 块。Encoder 块中是对叠起来的 N 层 Encoder LayerBERT 有两种规模的模型,分别是 base 版本12层 Encoder Layer768 的隐藏层维度,总参数量 110Mlarge 版本24层 Encoder Layer1024 的隐藏层维度,总参数量 340M。通过Encoder 编码之后的最顶层 hidden_states 最后经过 prediction_heads 就得到了最后的类别概率,经过 Softmax 计算就可以计算出模型预测的类别。

prediction_heads 其实就是线性层加上激活函数一般而言最后一个线性层的输出维度和任务的类别数相等如图3.3所示:

图片描述

图3.3 prediction_heads 结构

而每一层 Encoder Layer 都是和 Transformer 中的 Encoder Layer 结构类似的层如图3.4所示:

图片描述

图3.4 Encoder Layer 结构

如图3.5所示,已经通过 Embedding 层映射的 hidden_states 进入核心的 attention 机制,然后通过残差连接的机制和原输入相加,再经过一层 Intermediate 层得到最终输出。Intermediate 层是 BERT 的特殊称呼,其实就是一个线性层加上激活函数:

图片描述

图3.5 Intermediate 结构

注意BERT 所使用的激活函数是 GELU 函数,全名为高斯误差线性单元激活函数,这也是自 BERT 才开始被普遍关注的激活函数。GELU 的计算方式为:

GELU(x) = 0.5x(1 + tanh(\sqrt{\frac{2}{\pi}})(x + 0.044715x^3))

GELU 的核心思路为将随机正则的思想引入激活函数,通过输入自身的概率分布,来决定抛弃还是保留自身的神经元。关于 GELU 的原理与核心思路,此处不再赘述,有兴趣的读者可以自行学习。

BERT 的 注意力机制和 Transformer 中 Encoder 的 自注意力机制几乎完全一致,但是 BERT 将相对位置编码融合在了注意力机制中将相对位置编码同样视为可训练的权重参数如图3.6所示:

图片描述

图3.6 BERT 注意力机制结构

如图BERT 的注意力计算过程和 Transformer 的唯一差异在于,在完成注意力分数的计算之后,先通过 Position Embedding 层来融入相对位置信息。这里的 Position Embedding 层,其实就是一层线性矩阵。通过可训练的参数来拟合相对位置,相对而言比 Transformer 使用的绝对位置编码 Sinusoidal 能够拟合更丰富的相对位置信息,但是,这样也增加了不少模型参数,同时完全无法处理超过模型训练长度的输入(例如,对 BERT 而言能处理的最大上下文长度是 512 个 token

可以看出BERT 的模型架构既是建立在 Transformer 的 Encoder 之上的,这也是为什么说 BERT 沿承了 Transformer 的思想。

3预训练任务——MLM + NSP

相较于基本沿承 Transformer 的模型架构BERT 更大的创新点在于其提出的两个新的预训练任务上——MLM 和 NSPNext Sentence Prediction下一句预测。预训练-微调范式的核心优势在于,通过将预训练和微调分离,完成一次预训练的模型可以仅通过微调应用在几乎所有下游任务上,只要微调的成本较低,即使预训练成本是之前的数倍甚至数十倍,模型仍然有更大的应用价值。因此,可以进一步扩大模型参数和预训练数据量,使用海量的预训练语料来让模型拟合潜在语义与底层知识,从而让模型通过长时间、大规模的预训练获得强大的语言理解和生成能力。

因此,预训练数据的核心要求即是需要极大的数据规模(数亿 token。毫无疑问通过人工标注产出的全监督数据很难达到这个规模。因此预训练数据一定是从无监督的语料中获取。这也是为什么传统的预训练任务都是 LM 的原因——LM 使用上文预测下文的方式可以直接应用到任何文本中,对于任意文本,我们只需要将下文遮蔽将上文输入模型要求其预测就可以实现 LM 训练,因此互联网上所有文本语料都可以被用于预训练。

但是LM 预训练任务的一大缺陷在于,其直接拟合从左到右的语义关系,但忽略了双向的语义关系。虽然 Transformer 中通过位置编码表征了文本序列中的位置信息但这和直接拟合双向语义关系还是有本质区别。例如BiLSTM双向 LSTM 模型)在语义表征上就往往优于 LSTM 模型,就是因为 BiLSTM 通过双向的 LSTM 拟合了双向语义关系。因此,有没有一种预训练任务,能够既利用海量无监督语料,又能够训练模型拟合双向语义关系的能力?

基于这一思想Jacob 等学者提出了 MLM也就是掩码语言模型作为新的预训练任务。相较于模拟人类写作的 LMMLM 模拟的是“完形填空”。MLM 的思路也很简单,在一个文本序列中随机遮蔽部分 token然后将所有未被遮蔽的 token 输入模型,要求模型根据输入预测被遮蔽的 token。例如输入和输出可以是

输入I <MASK> you because you are <MASK>
输出:<MASK> - love; <MASK> - wonderful

由于模型可以利用被遮蔽的 token 的上文和下文一起理解语义来预测被遮蔽的 token因此通过这样的任务模型可以拟合双向语义也就能够更好地实现文本的理解。同样MLM 任务无需对文本进行任何人为的标注只需要对文本进行随机遮蔽即可因此也可以利用互联网所有文本语料实现预训练。例如BERT 的预训练就使用了足足 3300M 单词的语料。

不过MLM 也存在其固有缺陷。LM 任务模拟了人自然创作的过程,其训练和下游任务是完全一致的,也就是说,训练时是根据上文预测下文,下游任务微调和推理时也同样如此。但是 MLM 不同,在下游任务微调和推理时,其实是不存在我们人工加入的 <MASK> 的,我们会直接通过原文本得到对应的隐藏状态再根据下游任务进入分类器或其他组件。预训练和微调的不一致,会极大程度影响模型在下游任务微调的性能。针对这一问题,作者对 MLM 的策略进行了改进。

在具体进行 MLM 训练时,会随机选择训练语料中 15% 的 token 用于遮蔽。但是这 15% 的 token 并非全部被遮蔽为 <MASK>,而是有 80% 的概率被遮蔽10% 的概率被替换为任意一个 token还有 10% 的概率保持不变。其中 10% 保持不变就是为了消除预训练和微调的不一致,而 10% 的随机替换核心意义在于迫使模型保持对上下文信息的学习。因为如果全部遮蔽的话,模型仅需要处理被遮蔽的位置,从而仅学习要预测的 token 而丢失了对上下文的学习。通过引入部分随机 token模型无法确定需要预测的 token从而被迫保持每一个 token 的上下文表征分布,从而具备了对句子的特征表示能力。且由于随机 token 的概率很低,其并不会影响模型实质的语言理解能力。

除去 MLMBERT 还提出了另外一个预训练任务——NSP即下一个句子预测。NSP 的核心思想是针对句级的 NLU 任务,例如问答匹配、自然语言推理等。问答匹配是指,输入一个问题和若干个回答,要求模型找出问题的真正回答;自然语言推理是指,输入一个前提和一个推理,判断推理是否是符合前提的。这样的任务都需要模型在句级去拟合关系,判断两个句子之间的关系,而不仅是 MLM 在 token 级拟合的语义关系。因此BERT 提出了 NSP 任务来训练模型在句级的语义关系拟合。

NSP 任务的核心思路是要求模型判断一个句对的两个句子是否是连续的上下文。例如,输入和输入可以是:

输入:
    Sentence AI love you.
    Sentence B: Because you are wonderful.
输出:
    1是连续上下文

输入:
    Sentence AI love you.
    Sentence B: Because today's dinner is so nice.
输出:
    0不是连续上下文

通过要求模型判断句对关系,从而迫使模型拟合句子之间的关系,来适配句级的 NLU 任务。同样,由于 NSP 的正样本可以从无监督语料中随机抽取任意连续的句子,而负样本可以对句子打乱后随机抽取(只需要保证不要抽取到原本就连续的句子就行),因此也可以具有几乎无限量的训练数据。

在具体预训练时BERT 使用了 800M 的 BooksCorpus 语料和 2500M 的英文维基百科语料90% 的数据使用 128 的上下文长度训练,剩余 10% 的数据使用 512 作为上下文长度进行预训练,总共约训练了 3.3B token。其训练的超参数也是值得关注的BERT 的训练语料共有 13GB 大小,其在 256 的 batch size 上训练了 1M 步40 个 Epoch。而相较而言LLM 一般都只会训练一个 Epoch且使用远大于 256 的 batch size。

可以看到相比于传统的非预训练模型其训练的数据量有指数级增长。当然更海量的训练数据需要更大成本的算力BERT 的 Base 版本和 Large 版本分别使用了 16块 TPU 和 64块 TPU 训练了 4天才完成。

4下游任务微调

作为 NLP 领域里程碑式的成果BERT 的一个重大意义就是正式确立了预训练-微调的两阶段思想,即在海量无监督语料上进行预训练来获得通用的文本理解与生成能力,再在对应的下游任务上进行微调。该种思想的一个重点在于,预训练得到的强大能力能否通过低成本的微调快速迁移到对应的下游任务上。

针对这一点BERT 设计了更通用的输入和输出层来适配多任务下的迁移学习。对每一个输入的文本序列BERT 会在其首部加入一个特殊 token <CLS>。在后续编码中,该 token 代表的即是整句的状态,也就是句级的语义表征。在进行 NSP 预训练时,就使用了该 token 对应的特征向量来作为最后分类器的输入。

在完成预训练后,针对每一个下游任务,只需要使用一定量的全监督人工标注数据,对预训练的 BERT 在该任务上进行微调即可。所谓微调,其实和训练时更新模型参数的策略一致,只不过在特定的任务、更少的训练数据、更小的 batch_size 上进行训练,更新参数的幅度更小。对于绝大部分下游任务,都可以直接使用 BERT 的输出。例如,对于文本分类任务,可以直接修改模型结构中的 prediction_heads 最后的分类头即可。对于序列标注等任务,可以集成 BERT 多层的隐含层向量再输出最后的标注结果。对于文本生成任务,也同样可以取 Encoder 的输出直接解码得到最终生成结果。因此BERT 可以非常高效地应用于多种 NLP 任务。

BERT 一经提出,直接在 NLP 11个赛道上取得 SOTA 效果,成为 NLU 方向上当之无愧的霸主,后续若干在 NLU 任务上取得更好效果的模型都是在 BERT 基础上改进得到的。直至 LLM 时代BERT 也仍然能在很多标注数据丰富的 NLU 任务上达到最优效果事实上对于某些特定、训练数据丰富且强调高吞吐的任务BERT 比 LLM 更具有可用性。

3.1.2 RoBERTa

BERT 作为 NLP 划时代的杰作,同时在多个榜单上取得 SOTA 效果,也带动整个 NLP 领域向预训练模型方向迁移。以 BERT 为基础,在多个方向上进行优化,还涌现了一大批效果优异的 Encoder-Only 预训练模型。它们大都有和 BERT 类似或完全一致的模型结构,在训练数据、预训练任务、训练参数等方面上进行了优化,以取得能力更强大、在下游任务上表现更亮眼的预训练模型。其中之一即是同样由 Facebook 发布的 RoBERTa。

前面我们说过,预训练-微调的一个核心优势在于可以使用远大于之前训练数据的海量无监督语料进行预训练。因为在传统的深度学习范式中,对每一个任务,我们需要从零训练一个模型,那么就无法使用太大的模型参数,否则需要极大规模的有监督数据才能让模型较好地拟合,成本太大。但在预训练-微调范式,我们在预训练阶段可以使用尽可能大量的训练数据,只需要一次预训练好的模型,后续在每一个下游任务上通过少量有监督数据微调即可。而 BERT 就使用了 13GB3.3B token的数据进行预训练这相较于传统 NLP 来说是一个极其巨大的数据规模了。

但是13GB 的预训练数据是否让 BERT 达到了充分的拟合呢如果我们使用更多预训练语料是否可以进一步增强模型性能更多的BERT 所选用的预训练任务、训练超参数是否是最优的RoBERTa 应运而生。

1优化一去掉 NSP 预训练任务

RoBERTa 的模型架构与 BERT 完全一致,也就是使用了 BERT-large24层 Encoder Layer1024 的隐藏层维度,总参数量 340M的模型参数。在预训练任务上有学者质疑 NSP 任务并不能提高模型性能因为其太过简单加入到预训练中并不能使下游任务微调时明显受益甚至会带来负面效果。RoBERTa 设置了四个实验组:

1. 段落构建的 MLM + NSPBERT 原始预训练任务,输入是一对片段,每个片段包括多个句子,来构造 NSP 任务;
2. 文档对构建的 MLM + NSP一个输入构建一对句子通过增大 batch 来和原始输入达到 token 等同;
3. 跨越文档的 MLM去掉 NSP 任务一个输入为从一个或多个文档中连续采样的完整句子为使输入达到最大长度512可能一个输入会包括多个文档
4. 单文档的 MLM去掉 NSP 任务,且限制一个输入只能从一个文档中采样,同样通过增大 batch 来和原始输入达到 token 等同

实验结果证明,后两组显著优于前两组,且单文档的 MLM 组在下游任务上微调时性能最佳。因此RoBERTa 在预训练中去掉了 NSP只使用 MLM 任务。

同时RoBERTa 对 MLM 任务本身也做出了改进。在 BERT 中Mask 的操作是在数据处理的阶段完成的,因此后期预训练时同一个 sample 待预测的 <MASK> 总是一致的。由于 BERT 共训练了 40 个 Epoch为使模型的训练数据更加广泛BERT 将数据进行了四次随机 Mask也就是每 10个 Epoch 模型训练的数据是完全一致的。而 RoBERTa 将 Mask 操作放到了训练阶段,也就是动态遮蔽策略,从而让每一个 Epoch 的训练数据 Mask 的位置都不一致。在实验中,动态遮蔽仅有很微弱的优势优于静态遮蔽,但由于动态遮蔽更高效、易于实现,后续 MLM 任务基本都使用了动态遮蔽。

2优化二更大规模的预训练数据和预训练步长

RoBERTa 使用了更大量的无监督语料进行预训练,除去 BERT 所使用的 BookCorpus 和英文维基百科外,还使用了 CC-NEWSCommonCrawl 数据集新闻领域的英文部分、OPENWEBTEXT英文网页、STORIESCommonCrawl 数据集故事风格子集),共计 160GB 的数据,十倍于 BERT。

同时RoBERTa 认为更大的 batch size 既可以提高优化速度,也可以提高任务结束性能。因此,实验在 8K 的 batch size对比 BERT 的 batch size 为 256下训练 31K Step也就是总训练 token 数和 BERT 一样是 3.3B 时,模型性能更好,从而证明了大 batch size 的意义。在此基础上RoBERTa 一共训练了 500K Step约合 66个 Epoch。同时RoBERTa 不再采用 BERT 在 256 长度上进行大部分训练再在 512 长度上完成训练的策略,而是全部在 512 长度上进行训练。

当然,更大的预训练数据、更长的序列长度和更多的训练 Epoch需要预训练阶段更多的算力资源。训练一个 RoBERTaMeta 使用了 1024 块 V10032GB 显存)训练了一天。

3优化三更大的 bpe 词表

RoBERTa、BERT 和 Transformer 一样,都使用了 BPE 作为 Tokenizer 的编码策略。BPE即 Byte Pair Encoding字节对编码是指以子词对作为分词的单位。例如对“Hello World”这句话可能会切分为“HelloWorld”四个子词对。而对于以字为基本单位的中文一般会按照 字节编码进行切分。例如,在 UTF-8 编码中“我”会被编码为“E68891”那么在 BPE 中可能就会切分成“E68”“891”两个字词对。

一般来说BPE 编码的词典越大,编码效果越好。当然,由于 Embedding 层就是把 token 从词典空间映射到隐藏空间(也就是说 Embedding 的形状为 (vocab_size, hidden_size),越大的词表也会带来模型参数的增加。

BERT 原始的 BPE 词表大小为 30KRoBERTa 选择了 50K 大小的词表来优化模型的编码能力。

通过上述三个部分的优化RoBERTa 成功地在 BERT 架构的基础上刷新了多个下游任务的 SOTA也一度成为 BERT 系模型最热门的预训练模型。同时RoBERTa 的成功也证明了更大的预训练数据、更大的预训练步长的重要意义,这也是 LLM 诞生的基础之一。

3.1.3 ALBERT

在 BERT 的基础上RoBERTa 进一步探究了更大规模预训练的作用。同样是基于 BERT 架构进行优化的 ALBERT 模型,则从是否能够减小模型参数保持模型能力的角度展开了探究。通过对模型结构进行优化并对 NSP 预训练任务进行改进ALBERT 成功地以更小规模的参数实现了超越 BERT 的能力。虽然 ALBERT 所提出的一些改进思想并没有在后续研究中被广泛采用,但其降低模型参数的方法及提出的新预训练任务 SOP 仍然对 NLP 领域提供了重要的参考意义。

1优化一将 Embedding 参数进行分解

BERT 等预训练模型具有远超传统神经网络的参数量如前所述BERT-large 具有 24层 Encoder Layer1024 的隐藏层维度,总共参数量达 340M。而这其中Embedding 层的参数矩阵维度为 $V*H$,此处的 V 为词表大小 30KH 即为隐藏层大小 768也就是 Embedding 层参数达到了 23M。而这样的设置还会带来一个更大的问题即 Google 探索尝试搭建更宽(也就是隐藏层维度更大)的模型时发现,隐藏层维度的增加会带来 Embedding 层参数的巨大上升,如果把隐藏层维度增加到 2048Embedding 层参数就会膨胀到 61M这无疑是极大增加了模型的计算开销。

而从另一个角度看Embedding 层输出的向量是我们对文本 token 的稠密向量表示,从 Word2Vec 的成功经验来看这种词向量并不需要很大的维度Word2Vec 仅使用了 100维大小就取得了很好的效果。因此Embedding 层的输出也许不需要和隐藏层大小一致。

因此ALBERT 对 Embedding 层的参数矩阵进行了分解,让 Embedding 层的输出维度和隐藏层维度解绑,也就是在 Embedding 层的后面加入一个线性矩阵进行维度变换。ALBERT 设置了 Embedding 层的输出为 128因此在 Embedding 层后面加入了一个 128*768 的线性矩阵来将 Embedding 层的输出再升维到隐藏层大小。也就是说Embedding 层的参数从 V*H 降低到了 $VE + EH$,当 E 的大小远小于 H 时,该方法对 Embedding 层参数的优化就会很明显。

2优化二跨层进行参数共享

通过对 BERT 的参数进行分析ALBERT 发现各个 Encoder 层的参数出现高度一致的情况。由于 24个 Encoder 层带来了巨大的模型参数因此ALBERT 提出,可以让各个 Encoder 层共享模型参数,来减少模型的参数量。

在具体实现上,其实就是 ALBERT 仅初始化了一个 Encoder 层。在计算过程中,仍然会进行 24次计算但是每一次计算都是经过这一个 Encoder 层。因此,虽然是 24个 Encoder 计算的模型,但只有一层 Encoder 参数从而大大降低了模型参数量。在这样的情况下就可以极大程度地扩大隐藏层维度实现一个更宽但参数量更小的模型。ALBERT 通过实验证明,相较于 334M 的 BERT同样是 24层 Encoder 但将隐藏层维度设为 2048 的 ALBERTxlarge 版本)仅有 59M 的参数量,但在具体效果上还要更优于 BERT。

但是,上述优化虽然极大程度减小了模型参数量并且还提高了模型效果,却也存在着明显的不足。虽然 ALBERT 的参数量远小于 BERT但训练效率却只略微优于 BERT因为在模型的设置中虽然各层共享权重但计算时仍然要通过 24次 Encoder Layer 的计算,也就是说训练和推理时的速度相较 BERT 还会更慢。这也是 ALBERT 最终没能取代 BERT 的一个重要原因。

3优化三提出 SOP 预训练任务

类似于 RoBERTaALBERT 也同样认为 NSP 任务过于简单,在预训练中无法对模型效果的提升带来显著影响。但是不同于 RoBERTa 选择直接去掉 NSPALBERT 选择改进 NSP增加其难度来优化模型的预训练。

在传统的 NSP 任务中,正例是由两个连续句子组成的句对,而负例则是从任意两篇文档中抽取出的句对,模型可以较容易地判断正负例,并不能很好地学习深度语义。而 SOP 任务提出的改进是,正例同样由两个连续句子组成,但负例是将这两个的顺序反过来。也就是说,模型不仅要拟合两个句子之间的关系,更要学习其顺序关系,这样就大大提升了预训练的难度。例如,相较于我们在上文中提出的 NSP 任务的示例SOP 任务的示例形如:

输入:
    Sentence AI love you.
    Sentence B: Because you are wonderful.
输出:
    1正样本

输入:
    Sentence ABecause you are wonderful.
    Sentence B: I love you.
输出:
    0负样本

ALBERT 通过实验证明SOP 预训练任务对模型效果有显著提升。使用 MLM + SOP 预训练的模型效果优于仅使用 MLM 预训练的模型更优于使用 MLM + NSP 预训练的模型。

通过上述三点优化ALBERT 成功地以更小的参数实现了更强的性能,虽然由于其架构带来的训练、推理效率降低限制了模型的进一步发展,但打造更宽的模型这一思路仍然为众多更强大的模型提供了参考价值。

作为预训练时代的 NLP 王者BERT 及 BERT 系模型在多个 NLP 任务上扮演了极其重要的角色。除去上文介绍过的 RoBERTa、ALBERT 外,还有许多从其他更高角度对 BERT 进行优化的后起之秀,包括进一步改进了预训练任务的 ERNIE、对 BERT 进行蒸馏的小模型 DistilBERT、主打多语言任务的 XLM 等,本文就不再一一赘述。以 BERT 为代表的 Encoder-Only 架构并非 Transformer 的唯一变种,接下来,我们将介绍 Transformer 的另一种主流架构,与原始 Transformer 更相似、以 T5 为代表的 Encoder-Decoder 架构。

3.2 Encoder-Decoder PLM

在上一节,我们学习了 Encoder-Only 结构的模型,主要介绍了 BERT 的模型架构、预训练任务和下游任务微调。BERT 是一个基于 Transformer 的 Encoder-Only 模型,通过预训练任务 MLM 和 NSP 来学习文本的双向语义关系从而在下游任务中取得了优异的性能。但是BERT 也存在一些问题,例如 MLM 任务和下游任务微调的不一致性,以及无法处理超过模型训练长度的输入等问题。为了解决这些问题,研究者们提出了 Encoder-Decoder 模型,通过引入 Decoder 部分来解决这些问题,同时也为 NLP 领域带来了新的思路和方法。

在本节中,我们将学习 Encoder-Decoder 结构的模型,主要介绍 T5 的模型架构和预训练任务,以及 T5 模型首次提出的 NLP 大一统思想。

3.2.1 T5

T5Text-To-Text Transfer Transformer是由 Google 提出的一种预训练语言模型,通过将所有 NLP 任务统一表示为文本到文本的转换问题大大简化了模型设计和任务处理。T5 基于 Transformer 架构,包含编码器和解码器两个部分,使用自注意力机制和多头注意力捕捉全局依赖关系,利用相对位置编码处理长序列中的位置信息,并在每层中包含前馈神经网络进一步处理特征。

T5 的大一统思想将不同的 NLP 任务如文本分类、问答、翻译等统一表示为输入文本到输出文本的转换这种方法简化了模型设计、参数共享和训练过程提高了模型的泛化能力和效率。通过这种统一处理方式T5不仅减少了任务特定的模型调试工作还能够使用相同的数据处理和训练框架极大地提升了多任务学习的性能和应用的便捷性。接下来我们将会从模型结构、预训练任务和大一统思想三个方面来介绍 T5 模型。

1模型结构Encoder-Decoder

BERT 采用了 Encoder-Only 结构,只包含编码器部分;而 GPT 采用了 Decoder-Only 结构只包含解码器部分。T5 则采用了 Encoder-Decoder 结构,其中编码器和解码器都是基于 Transformer 架构设计。编码器用于处理输入文本解码器用于生成输出文本。编码器和解码器之间通过注意力机制进行信息交互从而实现输入文本到输出文本的转换。其主要结构如图3.7所示:

图片描述

图3.7 T5 模型详细结构

如图3.8所示,从整体来看 T5 的模型结构包括 Tokenizer 部分和 Transformer 部分。Tokenizer 部分主要负责将输入文本转换为模型可接受的输入格式包括分词、编码等操作。Transformer 部分又分为 EncoderLayers 和 DecoderLayers 两部分,他们分别由一个个小的 Block组成每个 Block 包含了多头注意力机制、前馈神经网络和 Norm 层。Block 的设计可以使模型更加灵活,像乐高一样可以根据任务的复杂程度和数据集的大小来调整 Block 的数量和层数。

图片描述

图3.8 T5 模型整体结构

T5 模型的 Encoder 和 Decoder 部分都是基于 Transformer 架构设计的,主要包括 Self-Attention 和前馈神经网络两种结构。Self-Attention 用于捕捉输入序列中的全局依赖关系,前馈神经网络用于处理特征的非线性变换。

和 Encoder 不一样的是,在 Decoder 中还包含了 Encoder-Decoder Attention 结构,用于捕捉输入和输出序列之间的依赖关系。这两种 Attention 结构几乎完全一致,只有在位置编码和 Mask 机制上有所不同。如图3.9所示Encoder 和 Decoder 的结构如下:

alt text

图3.9 Encoder 和 Decoder

T5 的 Self-Attention 机制和 BERT 的 Attention 机制是一样的,都是基于 Self-Attention 机制设计的。Self-Attention 机制是一种全局依赖关系建模方法,通过计算 Query、Key 和 Value 之间的相似度来捕捉输入序列中的全局依赖关系。Encoder-Decoder Attention 仅仅在位置编码和 Mask 机制上有所不同主要是为了区分输入和输出序列。如图3.10所示Self-Attention 结构如下:

alt text

图3.10 Self-Attention 结构

与原始 Transformer 模型不同T5 模型的LayerNorm 采用了 RMSNorm通过计算每个神经元的均方根Root Mean Square来归一化每个隐藏层的激活值。RMSNorm 的参数设置与Layer Normalization 相比更简单只有一个可调参数可以更好地适应不同的任务和数据集。RMSNorm函数可以用以下数学公式表示


\text{RMSNorm}(x) = \frac{x}{\sqrt{\frac{1}{n}\sum_{i=1}^{n}w_i^2 + \epsilon}}

其中:

  • ( x ) 是层的输入。
  • ( w_i ) 代表层的权重。
  • ( n ) 是权重的数量。
  • ( \epsilon ) 是一个小常数,用于数值稳定性(以避免除以零的情况)。

这种归一化有助于通过确保权重的规模不会变得过大或过小来稳定学习过程,这在具有许多层的深度学习模型中特别有用。

2预训练任务

T5 模型的预训练任务是一个关键的组成部分它能使模型能够学习到丰富的语言表示语言表示能力可以在后续的微调过程中被迁移到各种下游任务。训练所使用的数据集是一个大规模的文本数据集包含了各种各样的文本数据如维基百科、新闻、书籍等等。对数据经过细致的处理后生成了用于训练的750GB 的数据集 C4且已在 TensorflowData 中开源。

我们可以简单概括一下 T5 的预训练任务,主要包括以下几个部分:

  • 预训练任务: T5模型的预训练任务是 MLM也称为BERT-style目标。具体来说就是在输入文本中随机遮蔽15%的token然后让模型预测这些被遮蔽的token。这个过程不需要标签可以在大量未标注的文本上进行。
  • 输入格式: 预训练时T5将输入文本转换为"文本到文本"的格式。对于一个给定的文本序列随机选择一些token进行遮蔽并用特殊的占位符(token)替换。然后将被遮蔽的token序列作为模型的输出目标。
  • 预训练数据集: T5 使用了自己创建的大规模数据集"Colossal Clean Crawled Corpus"(C4)该数据集从Common Crawl中提取了大量干净的英语文本。C4数据集经过了一定的清洗去除了无意义的文本、重复文本等。
  • 多任务预训练: T5 还尝试了将多个任务混合在一起进行预训练而不仅仅是单独的MLM任务。这有助于模型学习更通用的语言表示。
  • 预训练到微调的转换: 预训练完成后T5模型会在下游任务上进行微调。微调时模型在任务特定的数据集上进行训练并根据任务调整解码策略。

通过大规模预训练T5模型能够学习到丰富的语言知识并获得强大的语言表示能力在多个NLP任务上取得了优异的性能预训练是T5成功的关键因素之一。

3大一统思想

T5模型的一个核心理念是“大一统思想”即所有的 NLP 任务都可以统一为文本到文本的任务这一思想在自然语言处理领域具有深远的影响。其设计理念是将所有不同类型的NLP任务如文本分类、翻译、文本生成、问答等转换为一个统一的格式输入和输出都是纯文本。

例如:

  • 对于文本分类任务输入可以是“classify: 这是一个很好的产品”,输出是“正面”;
  • 对于翻译任务输入可以是“translate English to French: How are you?”, 输出是“Comment ça va?”。

T5通过大规模的文本数据进行预训练然后在具体任务上进行微调。这一过程与BERT、GPT等模型类似但T5将预训练和微调阶段的任务统一为文本到文本的形式使其在各种任务上的适应性更强。

我们可以通过图3.11,更加直观地理解 T5 的大一统思想:

alt text

图3.11 T5 的大一统思想

对于不同的NLP任务每次输入前都会加上一个任务描述前缀明确指定当前任务的类型。这不仅帮助模型在预训练阶段学习到不同任务之间的通用特征也便于在微调阶段迅速适应具体任务。例如任务前缀可以是“summarize: ”用于摘要任务或“translate English to German: ”用于翻译任务。

T5的大一统思想通过将所有NLP任务统一为文本到文本的形式简化了任务处理流程增强了模型的通用性和适应性。这一思想不仅推动了自然语言处理技术的发展也为实际应用提供了更为便捷和高效的解决方案。

3.3 Decoder-Only PLM

在前两节中,我们分别讲解了由 Transformer 发展而来的两种模型架构——以 BERT 为代表的 Encoder-Only 模型和以 T5 为代表的 Encoder-Decoder 模型。那么很自然可以想见除了上述两种架构还可以有一种模型架构——Decoder-Only即只使用 Decoder 堆叠而成的模型。

事实上Decoder-Only 就是目前大火的 LLM 的基础架构,目前所有的 LLM 基本都是 Decoder-Only 模型RWKV、Mamba 等非 Transformer 架构除外)。而引发 LLM 热潮的 ChatGPT正是 Decoder-Only 系列的代表模型 GPT 系列模型的大成之作。而目前作为开源 LLM 基本架构的 LLaMA 模型,也正是在 GPT 的模型架构基础上优化发展而来。因此,在本节中,我们不但会详细分析 Decoder-Only 代表模型 GPT 的原理、架构和特点,还会深入到目前的主流开源 LLM分析它们的结构、特点结合之前对 Transformer 系列其他模型的分析,帮助大家深入理解当下被寄予厚望、被认为是 AGI 必经之路的 LLM 是如何一步步从传统 PLM 中发展而来的。

首先,让我们学习打开 LLM 世界大门的代表模型——由 OpenAI 发布的 GPT。

3.3.1 GPT

GPT即 Generative Pre-Training Language Model是由 OpenAI 团队于 2018年发布的预训练语言模型。虽然学界普遍认可 BERT 作为预训练语言模型时代的代表,但首先明确提出预训练-微调思想的模型其实是 GPT。GPT 提出了通用预训练的概念,也就是在海量无监督语料上预训练,进而在每个特定任务上进行微调,从而实现这些任务的巨大收益。虽然在发布之初,由于性能略输于不久后发布的 BERT没能取得轰动性成果也没能让 GPT 所使用的 Decoder-Only 架构成为学界研究的主流,但 OpenAI 团队坚定地选择了不断扩大预训练数据、增加模型参数,在 GPT 架构上不断优化,最终在 2020年发布的 GPT-3 成就了 LLM 时代的基础,并以 GPT-3 为基座模型的 ChatGPT 成功打开新时代的大门,成为 LLM 时代的最强竞争者也是目前的最大赢家。

本节将以 GPT 为例分别从模型架构、预训练任务、GPT 系列模型的发展历程等三个方面深入分析 GPT 及其代表的 Decoder-Only 模型,并进一步引出当前的主流 LLM 架构——LLaMA。

1 模型架构——Decoder Only

alt text

图3.12 GPT 模型结构

如图3.12可以看到GPT 的整体结构和 BERT 是有一些类似的,只是相较于 BERT 的 Encoder选择使用了 Decoder 来进行模型结构的堆叠。由于 Decoder-Only 结构也天生适用于文本生成任务,所以相较于更贴合 NLU 任务设计的 BERTGPT 和 T5 的模型设计更契合于 NLG 任务和 Seq2Seq 任务。同样,对于一个自然语言文本的输入,先通过 tokenizer 进行分词并转化为对应词典序号的 input_ids。

输入的 input_ids 首先通过 Embedding 层,再经过 Positional Embedding 进行位置编码。不同于 BERT 选择了可训练的全连接层作为位置编码GPT 沿用了 Transformer 的经典 Sinusoidal 位置编码,即通过三角函数进行绝对位置编码,此处就不再赘述,感兴趣的读者可以参考第二章 Transformer 模型细节的解析。

通过 Embedding 层和 Positional Embedding 层编码成 hidden_states 之后就可以进入到解码器Decoder第一代 GPT 模型和原始 Transformer 模型类似,选择了 12层解码器层但是在解码器层的内部相较于 Transformer 原始 Decoder 层的双注意力层设计GPT 的 Decoder 层反而更像 Encoder 层一点。由于不再有 Encoder 的编码输入Decoder 层仅保留了一个带掩码的注意力层,并且将 LayerNorm 层从 Transformer 的注意力层之后提到了注意力层之前。hidden_states 输入 Decoder 层之后,会先进行 LayerNorm再进行掩码注意力计算然后经过残差连接和再一次 LayerNorm 进入到 MLP 中并得到最后输出。

由于不存在 Encoder 的编码结果Decoder 层中的掩码注意力也是自注意力计算。也就是对一个输入的 hidden_states会通过三个参数矩阵来生成 query、key 和 value而不再是像 Transformer 中的 Decoder 那样由 Encoder 输出作为 key 和 value。后续的注意力计算过程则和 BERT 类似,只是在计算得到注意力权重之后,通过掩码矩阵来遮蔽了未来 token 的注意力权重,从而限制每一个 token 只能关注到它之前 token 的注意力,来实现掩码自注意力的计算。

另外一个结构上的区别在于GPT 的 MLP 层没有选择线性矩阵来进行特征提取,而是选择了两个一维卷积核来提取,不过,从效果上说这两者是没有太大区别的。通过 N 个 Decoder 层后的 hidden_states 最后经过线性矩阵映射到词表维度,就可以转化成自然语言的 token从而生成我们的目标序列。

2预训练任务——CLM

Decoder-Only 的模型结构往往更适合于文本生成任务因此Decoder-Only 模型往往选择了最传统也最直接的预训练任务——因果语言模型Casual Language Model下简称 CLM。

CLM 可以看作 N-gram 语言模型的一个直接扩展。N-gram 语言模型是基于前 N 个 token 来预测下一个 tokenCLM 则是基于一个自然语言序列的前面所有 token 来预测下一个 token通过不断重复该过程来实现目标文本序列的生成。也就是说CLM 是一个经典的补全形式。例如CLM 的输入和输出可以是:

input: 今天天气
output: 今天天气很

input: 今天天气很
output今天天气很好

因此,对于一个输入目标序列长度为 256期待输出序列长度为 256 的任务,模型会不断根据前 256 个 token、257个 token输入+预测出来的第一个 token...... 进行 256 次计算,最后生成一个序列长度为 512 的输出文本,这个输出文本前 256 个 token 为输入,后 256 个 token 就是我们期待的模型输出。

在前面我们说过BERT 之所以可以采用预训练+微调的范式取得重大突破,正是因为其选择的 MLM、NSP 可以在海量无监督语料上直接训练——而很明显CLM 是更直接的预训练任务,其天生和人类书写自然语言文本的习惯相契合,也和下游任务直接匹配,相对于 MLM 任务更加直接可以在任何自然语言文本上直接应用。因此CLM 也可以使用海量的自然语言语料进行大规模的预训练。

3GPT 系列模型的发展

自 GPT-1 推出开始OpenAI 一直坚信 Decoder-Only 的模型结构和“体量即正义”的优化思路,不断扩大预训练数据集、模型体量并对模型做出一些小的优化和修正,来不断探索更强大的预训练模型。从被 BERT 压制的 GPT-1到没有引起足够关注的 GPT-2再到激发了涌现能力、带来大模型时代的 GPT-3最后带来了跨时代的 ChatGPTOpenAI 通过数十年的努力证明了其思路的正确性。

下表总结了从 GPT-1 到 GPT-3 的模型结构、预训练语料大小的变化:

模型 Decoder Layer Hidden_size 注意力头数 注意力维度 总参数量 预训练语料
GPT-1 12 3072 12 768 0.12B 5GB
GPT-2 48 6400 25 1600 1.5B 40GB
GPT-3 96 49152 96 12288 175B 570GB

GPT-1 是 GPT 系列的开山之作,也是第一个使用 Decoder-Only 的预训练模型。但是GPT-1 的模型体量和预训练数据都较少,沿承了传统 Transformer 的模型结构,使用了 12层 Decoder Block 和 768 的隐藏层维度,模型参数量仅有 1.17亿0.12B),在大小为 5GB 的 BooksCorpus 数据集上预训练得到。可以看到GPT-1 的参数规模与预训练规模和 BERT-base 是大致相当的,但其表现相较于 BERT-base 却有所不如,这也是 GPT 系列模型没能成为预训练语言模型时代的代表的原因。

GPT-2 则是 OpenAI 在 GPT-1 的基础上进一步探究预训练语言模型多任务学习能力的产物。GPT-2 的模型结构和 GPT-1 大致相当,只是扩大了模型参数规模、将 Post-Norm 改为了 Pre-Norm也就是先进行 LayerNorm 计算,再进入注意力层计算)。这些改动的核心原因在于,由于模型层数增加、体量增大,梯度消失和爆炸的风险也不断增加,为了使模型梯度更稳定对上述结构进行了优化。

GPT-2 的核心改进是大幅增加了预训练数据集和模型体量。GPT-2 的 Decoder Block 层数达到了48注意GPT-2 共发布了四种规格的模型,此处我们仅指规格最大的 GPT-2 模型),隐藏层维度达到了 1600模型整体参数量达 15亿1.5B),使用了自己抓取的 40GB 大小的 WebText 数据集进行预训练,不管是模型结构还是预训练大小都超过了 1代一个数量级。

GPT-2 的另一个重大突破是以 zero-shot零样本学习为主要目标也就是不对模型进行微调直接要求模型解决任务。例如在传统的预训练-微调范式中,我们要解决一个问题,一般需要收集几百上千的训练样本,在这些训练样本上微调预训练语言模型来实现该问题的解决。而 zero-shot 则强调不使用任何训练样本直接通过向预训练语言模型描述问题来去解决该问题。zero-shot 的思路自然是比预训练-微调范式更进一步、更高效的自然语言范式,但是在 GPT-2 的时代,模型能力还不足够支撑较好的 zero-shot 效果在大模型时代zero-shot 及其延伸出的 few-shot少样本学习才开始逐渐成为主流。

GPT-3 则是更进一步展示了 OpenAI“力大砖飞”的核心思路也是 LLM 的开创之作。在 GPT-2 的基础上OpenAI 进一步增大了模型体量和预训练数据量,整体参数量达 175B是当之无愧的“大型语言模型”。在模型结构上基本没有大的改进只是由于巨大的模型体量使用了稀疏注意力机制来取代传统的注意力机制。在预训练数据上则是分别从 CC、WebText、维基百科等大型语料集中采样共采样了 45T、清洗后 570GB 的数据。根据推算GPT-3 需要在 1024张 A10080GB 显存)的分布式训练集群上训练 1个月。

之所以说 GPT-3 是 LLM 的开创之作,除去其巨大的体量带来了涌现能力的凸显外,还在于其提出了 few-shot 的重要思想。few-shot 是在 zero-shot 上的改进,研究者发现即使是 175B 大小的 GPT-3想要在 zero-shot 上取得较好的表现仍然是一件较为困难的事情。而 few-shot 是对 zero-shot 的一个折中旨在提供给模型少样的示例来教会它完成任务。few-shot 一般会在 prompt也就是模型的输入中增加 3~5个示例来帮助模型理解。例如对于情感分类任务

zero-shot请你判断这真是一个绝佳的机会的情感是正向还是负向如果是正向输出1否则输出0

few-shot请你判断这真是一个绝佳的机会的情感是正向还是负向如果是正向输出1否则输出0。你可以参考以下示例来判断你的表现非常好——1太糟糕了——0真是一个好主意——1。

通过给模型提供少量示例,模型可以取得远好于 zero-shot 的良好表现。few-shot 也被称为上下文学习In-context Learning即让模型从提供的上下文中的示例里学习问题的解决方法。GPT-3 在 few-shot 上展现的强大能力,为 NLP 的突破带来了重要进展。如果对于绝大部分任务都可以通过人为构造 3~5个示例就能让模型解决其效率将远高于传统的预训练-微调范式,意味着 NLP 的进一步落地应用成为可能——而这,也正是 LLM 的核心优势。

在 GPT 系列模型的基础上,通过引入预训练-指令微调-人类反馈强化学习的三阶段训练OpenAI 发布了跨时代的 ChatGPT引发了大模型的热潮。也正是在 GPT-3 及 ChatGPT 的基础上LLaMA、ChatGLM 等模型的发布进一步揭示了 LLM 的无尽潜力。在下一节,我们将深入剖析目前 LLM 的普适架构——LLaMA。

3.3.2 LLaMA

LLaMA模型是由Meta前Facebook开发的一系列大型预训练语言模型。从LLaMA-1到LLaMA-3LLaMA系列模型展示了大规模预训练语言模型的演进及其在实际应用中的显著潜力。

1 模型架构——Decoder Only

与GPT系列模型一样LLaMA模型也是基于Decoder-Only架构的预训练语言模型。LLaMA模型的整体结构与GPT系列模型类似只是在模型规模和预训练数据集上有所不同。如图3.13是LLaMA模型的架构示意图

alt text

图3.13 LLaMA-3 模型结构

与GPT类似LLaMA模型的处理流程也始于将输入文本通过tokenizer进行编码转化为一系列的input_ids。这些input_ids是模型能够理解和处理的数据格式。接下来这些input_ids会经过embedding层的转换这里每个input_id会被映射到一个高维空间中的向量即词向量。同时输入文本的位置信息也会通过positional embedding层被编码以确保模型能够理解词序上下文信息。

这样input_ids经过embedding层和positional embedding层的结合形成了hidden_states。hidden_states包含了输入文本的语义和位置信息是模型进行后续处理的基础hidden_states随后被输入到模型的decoder层。

在decoder层中hidden_states会经历一系列的处理这些处理由多个decoder block组成。每个decoder block都是模型的核心组成部分它们负责对hidden_states进行深入的分析和转换。在每个decoder block内部首先是一个masked self-attention层。在这个层中模型会分别计算query、key和value这三个向量。这些向量是通过hidden_states线性变换得到的它们是计算注意力权重的基础。然后使用softmax函数计算attention score这个分数反映了不同位置之间的关联强度。通过attention score模型能够确定在生成当前词时应该给予不同位置的hidden_states多大的关注。然后模型将value向量与attention score相乘得到加权后的value这就是attention的结果。

在完成masked self-attention层之后hidden_states会进入MLP层。在这个多层感知机层中模型通过两个全连接层对hidden_states进行进一步的特征提取。第一个全连接层将hidden_states映射到一个中间维度然后通过激活函数进行非线性变换增加模型的非线性能力。第二个全连接层则将特征再次映射回原始的hidden_states维度。

最后经过多个decoder block的处理hidden_states会通过一个线性层进行最终的映射这个线性层的输出维度与词表维度相同。这样模型就可以根据hidden_states生成目标序列的概率分布进而通过采样或贪婪解码等方法生成最终的输出序列。这一过程体现了LLaMA模型强大的序列生成能力。

2 LLaMA模型的发展历程

LLaMA-1 系列

  • Meta于2023年2月发布了LLaMA-1包括7B、13B、30B和65B四个参数量版本。
  • 这些模型在超过1T token的语料上进行了预训练其中最大的65B参数模型在2,048张A100 80G GPU上训练了近21天。
  • LLaMA-1因其开源性和优异性能迅速成为开源社区中最受欢迎的大模型之一。

LLaMA-2 系列

  • 2023年7月Meta发布了LLaMA-2包含7B、13B、34B和70B四个参数量版本除了34B模型外其他均已开源。
  • LLaMA-2将预训练的语料扩充到了2T token并将模型的上下文长度从2,048翻倍到了4,096。
  • 引入了分组查询注意力机制Grouped-Query Attention, GQA等技术。

LLaMA-3 系列

  • 2024年4月Meta发布了LLaMA-3包括8B和70B两个参数量版本同时透露400B的LLaMA-3还在训练中。
  • LLaMA-3支持8K长文本并采用了编码效率更高的tokenizer词表大小为128K。
  • 使用了超过15T token的预训练语料是LLaMA-2的7倍多。

LLaMA模型以其技术创新、多参数版本、大规模预训练和高效架构设计而著称。模型支持从7亿到数百亿不等的参数量适应不同规模的应用需求。LLaMA-1以其开源性和优异性能迅速受到社区欢迎而LLaMA-2和LLaMA-3进一步通过引入分组查询注意力机制和支持更长文本输入显著提升了模型性能和应用范围。特别是LLaMA-3通过采用128K词表大小的高效tokenizer和15T token的庞大训练数据实现了在多语言和多任务处理上的重大进步。Meta对模型安全性和社区支持的持续关注预示着LLaMA将继续作为AI技术发展的重要推动力促进全球范围内的技术应用和创新。

3.3.3 GLM

GLM 系列模型是由智谱开发的主流中文 LLM 之一,包括 ChatGLM1、2、3及 GLM-4 系列模型,覆盖了指令理解、代码生成等多种应用场景,曾在多种中文评估集上达到 SOTA 性能。

ChatGLM-6B 是 GLM 系列的开山之作,也是 2023年国内最早的开源中文 LLM也是最早提出不同于 GPT、LLaMA 的独特模型架构的 LLM。在整个中文 LLM 的发展历程中GLM 具有独特且重大的技术意义。本节将简要叙述 GLM 系列的发展,并介绍其不同于 GPT、LLaMA 系列模型的独特技术思路。

1模型架构-相对于 GPT 的略微修正

GLM 最初是由清华计算机系推出的一种通用语言模型基座,其核心思路是在传统 CLM 预训练任务基础上,加入 MLM 思想,从而构建一个在 NLG 和 NLU 任务上都具有良好表现的统一模型。

在整体模型结构上GLM 和 GPT 大致类似,均是 Decoder-Only 的结构,仅有三点细微差异:

  1. 使用 Post Norm 而非 Pre Norm。Post Norm 是指在进行残差连接计算时,先完成残差计算,再进行 LayerNorm 计算;而类似于 GPT、LLaMA 等模型都使用了 Pre Norm也就是先进行 LayerNorm 计算再进行残差的计算。相对而言Post Norm 由于在残差之后做归一化对参数正则化的效果更强进而模型的鲁棒性也会更好Pre Norm相对于因为有一部分参数直接加在了后面不需要对这部分参数进行正则化正好可以防止模型的梯度爆炸或者梯度消失。因此对于更大体量的模型来说一般认为 Pre Norm 效果会更好。但 GLM 论文提出,使用 Post Norm 可以避免 LLM 的数值错误(虽然主流 LLM 仍然使用了 Pre Norm

  2. 使用单个线性层实现最终 token 的预测,而不是使用 MLP这样的结构更加简单也更加鲁棒即减少了最终输出的参数量将更大的参数量放在了模型本身

  3. 激活函数从 ReLU 换成了 GeLUS。ReLU 是传统的激活函数,其核心计算逻辑为去除小于 0的传播保留大于 0的传播GeLUS 核心是对接近于 0的正向传播做了一个非线性映射保证了激活函数后的非线性输出具有一定的连续性。

2预训练任务-GLM

GLM 的核心创新点主要在于其提出的 GLMGeneral Language Model通用语言模型任务这也是 GLM 的名字由来。GLM 是一种结合了自编码思想和自回归思想的预训练方法。所谓自编码思想,其实也就是 MLM 的任务学习思路,在输入文本中随机删除连续的 tokens要求模型学习被删除的 tokens所谓自回归思想其实就是传统的 CLM 任务学习思路,也就是要求模型按顺序重建连续 tokens。

GLM 通过优化一个自回归空白填充任务来实现 MLM 与 CLM 思想的结合。其核心思想是,对于一个输入序列,会类似于 MLM 一样进行随机的掩码,但遮蔽的不是和 MLM 一样的单个 token而是每次遮蔽一连串 token模型在学习时既需要使用遮蔽部分的上下文预测遮蔽部分在遮蔽部分内部又需要以 CLM 的方式完成被遮蔽的 tokens 的预测。例如,输入和输出可能是:

输入I <MASK> because you <MASK>
输出:<MASK> - love you; <MASK> - are a wonderful person

通过将 MLM 与 CLM 思想相结合,既适配逐个 token 生成的生成类任务,也迫使模型从前后两个方向学习输入文本的隐含关系从而适配了理解类任务。使用 GLM 预训练任务产出的 GLM 模型,在一定程度上展现了其超出同体量 BERT 系模型的优越性能:

alt text

图3.14 alt text

不过GLM 预训练任务更多的优势还是展现在预训练模型时代,迈入 LLM 时代后针对于超大规模、体量的预训练CLM 展现出远超 MLM 的优势。通过将模型体量加大、预训练规模扩大CLM 预训练得到的生成模型在文本理解上也能具有超出 MLM 训练的理解模型的能力因此ChatGLM 系列模型也仅在第一代模型使用了 GLM 的预训练思想,从 ChatGLM2 开始,还是回归了传统的 CLM 建模。虽然从 LLM 的整体发展路径来看GLM 预训练任务似乎是一个失败的尝试,但通过精巧的设计将 CLM 与 MLM 融合,并第一时间产出了中文开源的原生 LLM其思路仍然存在较大的借鉴意义。

3GLM 家族的发展

在 GLM 模型(即使用原生 GLM 架构及预训练任务的早期预训练模型)的基础上,参考 ChatGPT 的技术思路进行 SFT 和 RLHF智谱于 23年 3月发布了第一个中文开源 LLM ChatGLM-6B成为了众多中文 LLM 研究者的起点。ChatGLM-6B 在 1T 语料上进行预训练,支持 2K 的上下文长度。

在 23年 6月智谱就开源了 ChatGLM2-6B。相对于一代ChatGLM2 将上下文长度扩展到了 32K通过更大的预训练规模实现了模型性能的大幅度突破。不过在 ChatGLM2 中,模型架构就基本回归了 LLaMA 架构,引入 MQA 的注意力机制,预训练任务也回归经典的 CLM放弃了 GLM 的失败尝试。

ChatGLM3-6B 发布于 23年 10月相对于二代在语义、数学、推理、代码和知识方面都达到了当时的 SOTA 性能,但是官方给出的技术报告说明 ChatGLM3 在模型架构上相对二代没有变化最主要的优化来源是更多样化的训练数据集、更充足的训练步骤和更优化的训练策略。ChatGLM3 的另一个重要改进在于其开始支持函数调用与代码解释器,开发者可以直接使用开源的 ChatGLM3 来实现 Agent 开发,具有更广泛的应用价值。

2024年 1月智谱发布了支持 128K 上下文,包括多种类型的 GLM-4 系列模型,评估其在英文基准上达到了 GPT-4 的水平。不过,智谱并未直接开源 GLM-4而是开源了其轻量级版本 GLM-4-9B 模型,其在 1T token 的多语言语料库上进行预训练,上下文长度为 8K并使用与 GLM-4 相同的管道和数据进行后训练。在训练计算量较少的情况下,其超越了 Llama-3-8B并支持 GLM-4 中所有工具的功能。

图3.15展示了 GLM 系列模型在基准集上的表现演进:

alt text

图3.15 alt text

参考资料

[1] Jacob Devlin, Ming-Wei Chang, Kenton Lee, Kristina Toutanova. (2019). BERT: Pre-training of Deep Bidirectional Transformers for Language Understanding. arXiv preprint arXiv:1810.04805.

[2] Yinhan Liu, Myle Ott, Naman Goyal, Jingfei Du, Mandar Joshi, Danqi Chen, Omer Levy, Mike Lewis, Luke Zettlemoyer, Veselin Stoyanov. (2019). RoBERTa: A Robustly Optimized BERT Pretraining Approach. arXiv preprint arXiv:1907.11692.

[3] Zhenzhong Lan, Mingda Chen, Sebastian Goodman, Kevin Gimpel, Piyush Sharma, Radu Soricut. (2020). ALBERT: A Lite BERT for Self-supervised Learning of Language Representations. arXiv preprint arXiv:1909.11942.

[4] Colin Raffel, Noam Shazeer, Adam Roberts, Katherine Lee, Sharan Narang, Michael Matena, Yanqi Zhou, Wei Li, Peter J. Liu. (2023). Exploring the Limits of Transfer Learning with a Unified Text-to-Text Transformer. arXiv preprint arXiv:1910.10683.

[5] Colin Raffel, Noam Shazeer, Adam Roberts, Katherine Lee, Sharan Narang, Michael Matena, Yanqi Zhou, Wei Li, Peter J. Liu. (2020). Exploring the Limits of Transfer Learning with a Unified Text-to-Text Transformer. Journal of Machine Learning Research, 21(140), 167.

[6] Alec Radford, Karthik Narasimhan. (2018). Improving Language Understanding by Generative Pre-Training. Retrieved from https://api.semanticscholar.org/CorpusID:49313245

[7] Tom B. Brown, Benjamin Mann, Nick Ryder, Melanie Subbiah, Jared Kaplan, Prafulla Dhariwal, Arvind Neelakantan, Pranav Shyam, Girish Sastry, Amanda Askell, Sandhini Agarwal, Ariel Herbert-Voss, Gretchen Krueger, Tom Henighan, Rewon Child, Aditya Ramesh, Daniel M. Ziegler, Jeffrey Wu, Clemens Winter, Christopher Hesse, Mark Chen, Eric Sigler, Mateusz Litwin, Scott Gray, Benjamin Chess, Jack Clark, Christopher Berner, Sam McCandlish, Alec Radford, Ilya Sutskever, Dario Amodei. (2020). Language Models are Few-Shot Learners. arXiv preprint arXiv:2005.14165.

[8] 张帆, 陈安东的文章“万字长文带你梳理Llama开源家族从Llama-1到Llama-3”来源https://mp.weixin.qq.com/s/5_VnzP3JmOB0D5geV5HRFg

[9] Team GLM, Aohan Zeng, Bin Xu, Bowen Wang, Chenhui Zhang, Da Yin, Dan Zhang, Diego Rojas, Guanyu Feng, Hanlin Zhao, Hanyu Lai, Hao Yu, Hongning Wang, Jiadai Sun, Jiajie Zhang, Jiale Cheng, Jiayi Gui, Jie Tang, Jing Zhang, Jingyu Sun, Juanzi Li, Lei Zhao, Lindong Wu, Lucen Zhong, Mingdao Liu, Minlie Huang, Peng Zhang, Qinkai Zheng, Rui Lu, Shuaiqi Duan, Shudan Zhang, Shulin Cao, Shuxun Yang, Weng Lam Tam, Wenyi Zhao, Xiao Liu, Xiao Xia, Xiaohan Zhang, Xiaotao Gu, Xin Lv, Xinghan Liu, Xinyi Liu, Xinyue Yang, Xixuan Song, Xunkai Zhang, Yifan An, Yifan Xu, Yilin Niu, Yuantao Yang, Yueyan Li, Yushi Bai, Yuxiao Dong, Zehan Qi, Zhaoyu Wang, Zhen Yang, Zhengxiao Du, Zhenyu Hou, and Zihan Wang. (2024). ChatGLM: A Family of Large Language Models from GLM-130B to GLM-4 All Tools. arXiv preprint arXiv:2406.12793.

[10] Zhengxiao Du, Yujie Qian, Xiao Liu, Ming Ding, Jiezhong Qiu, Zhilin Yang 和 Jie Tang. (2022). GLM: General Language Model Pretraining with Autoregressive Blank Infilling. arXiv preprint arXiv:2103.10360.